
در حال بارگزاری...

در حال بارگزاری...






برند
MEAN WELL
دامنه ولتاژ DC ورودی
29~24 VDC
دامنه ولتاژ DC خروجی
29~21 VDC
جریان خروجی
40 آمپر
فن
ندارد
طریقه نصب
Din-Rail
وزن
420 گرم
گارانتی
3 سال
| مشخصه | مقدار |
|---|---|
| ولتاژ کاری سیستم (DC BUS) | ۲۱ تا ۲۹ ولت DC |
| ولتاژ نرمال باتری | ۲۴ ولت DC (۲ عدد ۱۲ ولتی سری یا یک باتری ۲۴ ولت) |
| جریان شارژ باتری | ۲ آمپر DC |
| ظرفیت باتری قابل پشتیبانی | ۴ تا ۱۳۵ آمپر‑ساعت (باتری سرب‑اسیدی) |
| حداکثر جریان بار | ۴۰ آمپر |
| جریان قطع تخلیه (over‐discharge) | نزدیک ۴۲–۴۶ A (پس از ~۳ ثانیه) با قطع توسط رله |
| ولتاژ خروجی | ۲۱ تا ۲۹ ولت DC |
| رلهها | نمایش وضعیت DC BUS OK، Battery Fail، Battery Discharge از طریق رله و LED |
| محافظتها | اتصال معکوس باتری، اتصال کوتاه، تخلیه بیشازاندازه، جریان اضافی |
| دمای کاری | –۳۰ تا +۷۰ درجه سانتیگراد |
| ابعاد (W×H×D) | 63 × 125.2 × 113.5 میلیمتر |
| وزن تقریبی | ~۰٫۴۵ کیلوگرم (۴۵۰ گرم) |
| خنککنندگی | عبور طبیعی هوا (Free air convection) |
| استانداردها / گواهینامهها | CE, EAC, UKCA, RCM; EMC طبق EN55032, EN55035, EN61000–4–x |
| ارتفاع بهرهبرداری | تا ۲۰۰۰ متر بدون کاهش عملکرد |
| گارانتی | ۳ سال |
| DUPS40 | ![]() |
|---|
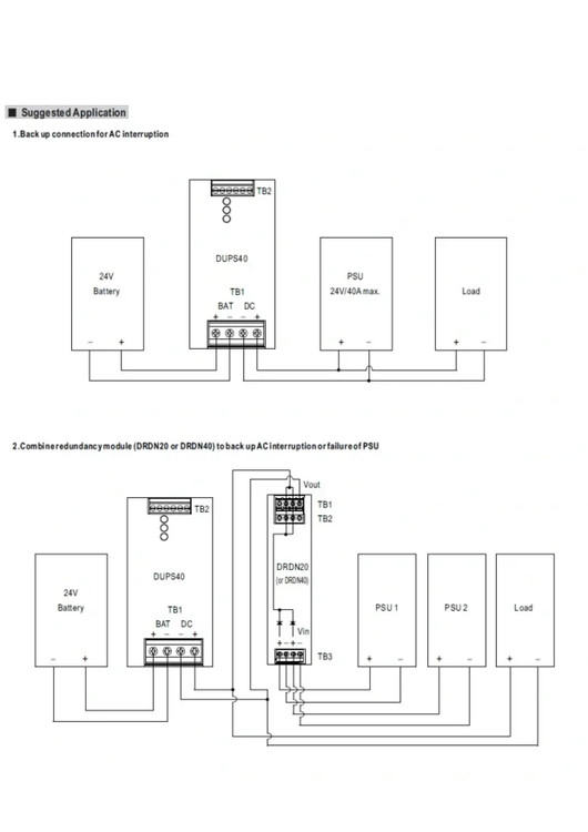
ماژول UPS ریلی DUPS40 از برند MEANWELL با عملکرد بالا است که برای استفاده در پروژههای صنعتی و تجاری طراحی شده است.
طراحی فشرده، عملکرد پایدار و بهرهگیری از حفاظتهای چندگانه باعث شده تا DUPS40 یکی از محبوبترین ماژول ها در بازار ایران و جهان باشد.
خروجی جریان: 40 آمپر
سیستم حفاظتی: حفاظت در برابر اضافهبار، اتصال کوتاه و ولتاژ زیاد
دمای کاری: 30- تا 70 C° (درجه سانتیگراد) است.
طراحی برای نصب راحت: طراحی فشرده و سازگار با نصب در جعبههای دیواری و تابلوهای توزیع.
کاربردها:
✔️ تضمین اصالت و کیفیت کالا
✔️ قیمت رقابتی و بهروز
✔️ ارسال سریع به سراسر کشور
✔️ مشاوره تخصصی پیش از خرید
✔️گارانتی و خدمات پس از فروش واقعی
با طراحی نوآورانه و با بهرهگیری از تکنولوژیهای پیشرفته، قادر به ارائه عملکرد پایدار و ایمن در شرایط سخت کاری است.
"با انتخاب ماژول UPS ریلی DUPS40، از قدرت، دوام و کارایی بینظیر در پروژههای صنعتی و تجاری خود بهرهمند شوید. کیفیت عالی و قیمت مناسب، آن را به انتخابی هوشمندانه تبدیل کرده است!"
گارانتی
«این محصول دارای 3 گارانتی معتبر و خدمات پس از فروش مطمئن میباشد، تا با خیالی آسوده از کیفیت و عملکرد آن بهرهمند شوید.»
اکنون سفارش دهید و از عملکرد قابل اعتماد Mean Well بهرهمند شوید!